By Ned Rosinsky
An all-out nuclear war would be nothing short of devastating. It would likely kill 70% of the populations of the United States, Europe, Russia, and China immediately. Since these areas comprise 35% of the world population, the immediate deaths would be in the range of 20% of the world population. However, its effects would go far beyond the immediate deaths from the bombing.
Nuclear war attempts to paralyze the adversary. This means that the bomb targets include munitions stores and military bases, satellites, ports, and transportation hubs. The targets also include oil refineries, in order to cripple fuel and fertilizer production.
Electromagnetic Pulse (EMP) bombs detonated high in the atmosphere would destroy electronic communications and electronic equipment, by creating a burst of gamma rays that separate electrons from atoms, causing a sudden immense electrical and magnetic field, resulting in a damaging surge in power lines, similar to a lightning bolt but on a much larger scale.[[1]] This would damage health, financial, and business systems, including bank account transactions and credit card payments, leading to financial chaos. An EMP would halt nearly all industrial production that requires electricity. There would be no deliveries of fuel due to the lack of fuel pumps. The combination of no electrical grid and no deliveries of fuel would eliminate mechanized agriculture, leaving no mechanized planting or harvesting, and whatever grain is currently growing could not be utilized. There would be no trucking or auto mobility, due to lack of transport of fuel. An EMP would eliminate the use of refrigerators for maintaining the safety of food supplies, eliminate pumps for clean water and sewage treatment, and ravage communications, including communications with medical personnel and other first responders.
An EMP would also destroy cooling and automatic control mechanisms for the U.S. nuclear power plants, leading to overheating, meltdowns, fires, and large-scale contamination by radioactive materials.
Repairing the damage from an EMP would take 4 to 10 years, and cost 1 to 2 trillion dollars.[[2]] [[3]] [[4]]
For the remaining 30% of the population in the combatant countries, the collapse of electrical technology, electricity supply, fuel supply, and mechanized agriculture would revert the advanced sector population to the technological level of approximately the year 1750. However, due to the shift of population from rural to urban areas since that time, the great majority of the population would have a standard of living far below that of 1750. Additionally, the population would not be able to produce its required food on dispersed family farms as it had in 1750. Therefore, the standard of living would drop to being significantly below that of current Sub-Saharan Africa. In the economic concept of Lyndon LaRouche, the relative potential population density would plummet.
Regarding the medical status of the population, medical personnel and medication supplies would be stretched beyond all conceivable limits, diseases would spread, and antibiotic resistance would grow, as seen recently in Ukraine and Gaza.[[5]] [[6]] [[7]] [[8]] The immune system of the population would drop rapidly, due to decreased food availability, decreased clean water, radiation exposure in rings of area around the blasts, and physical and psychological stress. All these factors would set the stage for epidemic disease, which would worsen all aspects of the disaster including the immune capability of the population.
The Debate Over Nuclear Winter
The scientific community has debated for decades whether an all-out nuclear war would possibly produce aspects of a nuclear winter. The theory of nuclear winter predicts that a major nuclear war would cause numerous severe firestorms, producing huge amounts of black carbon smoke, ultimately rising high up into the atmosphere. If the resulting smoke remains above the rain cloud level, preventing it from being washed out by rain, it would block out sunlight for years so that the global temperature would drop significantly, and agriculture would be severely impacted. In the worst-case scenario, the human population of the globe would become extinct due to starvation.
Many veritable authorities have weighed in on this matter. The U.S. military and U.S. intelligence agencies, for example, consider that a full-blown nuclear exchange would have only a moderate effect on the climate. They describe the result as a “nuclear autumn,” estimated to be a drop of 10-15 degrees Fahrenheit for the first 3 months, then rising to 5 degrees below normal for the next 3 months, with no appreciable change after one year. Conveniently, this conclusion is often used by those in the military as justification that nuclear war is indeed capable of being fought and “won,” as it would not cause catastrophic, but only moderate consequences. This is a view akin to that put forward by Rear Admiral Thomas Buchanan during a recent CSIS event where he argued that a nuclear war could be winnable and would be worth fighting if it meant keeping the U.S. as the leading nation in the world.
However, this article does not attempt to make a judgment either way as to the scientific likelihood of a nuclear winter. Instead, if one adds in the crucial element of the ecological holocaust which would ensue regardless, the difference between a “nuclear winter” and “nuclear autumn” becomes irrelevant. An all-out nuclear war would create an ecological holocaust in the advanced sector which would then drive the catastrophe into the Third World, and the result would be nearly as bad world-wide as a full-blown nuclear winter scenario.
Below, this is taken into consideration. As with the effects of EMP, the adverse outcomes of a nuclear war go far beyond the immediate effects of the bombs. These longer-lasting effects can be summarized by using a total model of a human ecological holocaust, taking into consideration all the interacting effects of nuclear war, as indicated at the beginning of this article. And as noted above, the effects of a nuclear autumn in the advanced sector, added to the ongoing human ecological holocaust in the Third World, would result in a worldwide catastrophe nearly equal to a full nuclear winter. Both the U.S. and Russian militaries need to understand this, as it may well be beyond their special areas of expertise.
Study of Human Ecological Holocaust in the Third World
Human civilization is absolutely subject to destruction by a general human ecological holocaust, which has been occurring in the Third World for many generations. To provide a comprehensive understanding of an ecological holocaust due to a nuclear war in the advanced sector, it is important to begin by looking at the current ongoing holocaust in the underdeveloped sector. In 1974, Lyndon LaRouche predicted that severe poverty and low living standards in the Third World would cause the development of dangerous new communicable diseases, which would create epidemics that spread to the advanced sector. He blamed such disasters on the colonialist financial policies of U.S. think tanks such as the Council on Foreign Relations and their International financial elite controllers. He identified a network of financial institutions enforcing this policy, including the International Monetary Fund and the World Bank. As he predicted, HIV came to the U.S. from Africa in the middle 1980s, causing high death rates and severe financial stress for the U.S. and the rest of the world. Similarly, though not as clear in its origination, Covid-19’s arrival in 2019 also caused a high degree of death and stress in the developed world.

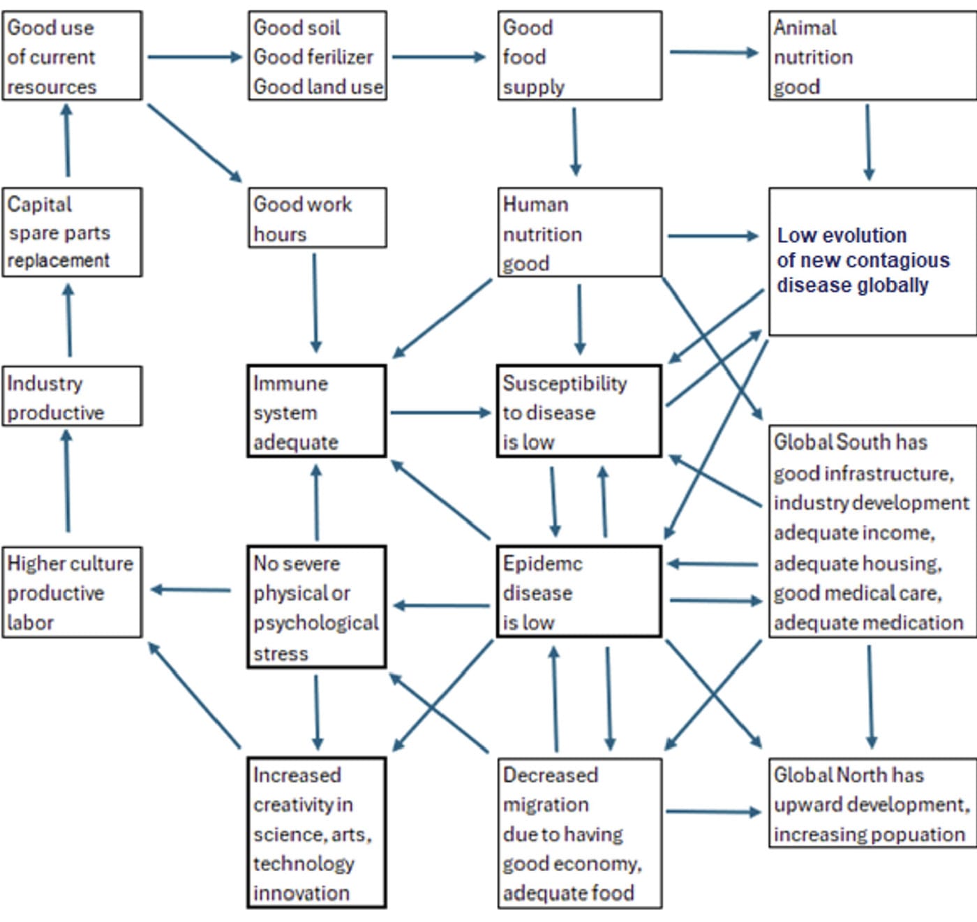
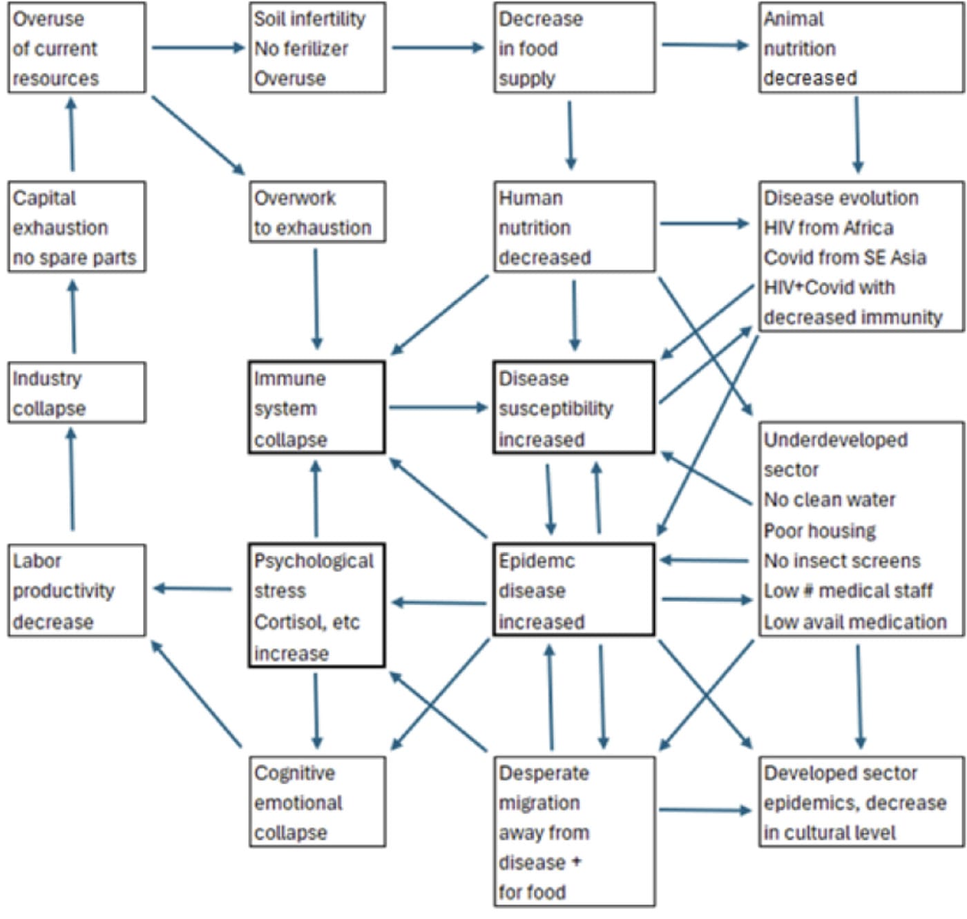
LaRouche called these disastrous conditions an “ecological holocaust,” and he set up a task force in 1974 to investigate the relation of financial policy to the development of disease and disease-producing conditions in the Third World. The task force mapped out the numerous conditions in the Third World caused by enforced poverty and low living standards, which contributed to the tendency for new disease creation. For comparison, Figure 1 shows the components of a normal and productive human ecology. Figure 2 shows the interacting and reinforcing components of an ecological holocaust. The most prominent of these conditions are malnutrition, lack of clean drinking water, lack of adequate housing including screens for protection from insects, inadequate availability of medical care and medications, and population migration from areas most affected to other areas, including migration to escape war zones. The stress of these factors results in a dramatic impairment of the immune system, leading to high death rates even from diseases that would not normally be lethal in the developed sector. The psychological stress from living in the equivalent of death camps also impairs the immune system by changes in hormones such as long-term increase in cortisol.

These factors of low living standards also favor the evolution of new diseases. The co-occurrence of HIV and Covid-19 in the same patients in Africa has been associated with having a prolonged Covid-19 infection period of up to 9 months, during which time the Covid-19 virus has been documented to rapidly evolve into new strains.[[9]]
Simultaneous infections with multiple organisms likewise decrease the immune response. Infestations with parasitic worms in Africa have been shown to decrease immune response to bacterial infections by shifting immune system components.[[10]] [[11]]
As indicated, the increase of infectious disease in the underdeveloped sector has had major effects on the developed sector. HIV and Covid-19 have resulted in more than 1 million deaths in the U.S., and have caused enormous economic disruptions. As the total debt of the Western financial system, principally in the derivatives market, rises to astronomical levels of over $2 quadrillion, the underdeveloped sector is being squeezed by the IMF and World Bank to become poorer, while the investment banking sector flourishes.
It must be noted that the rapid development of a Covid-19 vaccine in less than a year after Covid-19 was isolated in early 2020 is what decreased the death rate from Covid-19. This rapid development was due to the involved pharmaceutical company, Moderna, receiving a $24.6 million initial grant from the Defense Advanced Research Projects Administration (DARPA) in 2013, followed by additional funding over the next several years. The mission associated with the grant was to create the ability to develop a vaccine against a new contagious disease within 6 months of the identification of the disease organism. This mission was from the military, due to concern about possible biological warfare. It subsequently took Moderna 4 years to overcome the numerous difficulties involved, and they were not ready for full implementation of a vaccine until shortly before Covid-19 arose. If Moderna had not received the initial funding from DARPA, the vaccine would have been delayed and millions more would have died.
Nuclear War and War Biology
A nuclear war would cause an ecological holocaust in the advanced sector involving interacting factors similar to those present in a Third World holocaust, but with additional factors making the situation worse than in the Third World (Figure 3). First, there would be widespread blast injuries, burns, and bone marrow injury from the radiation. The injured bone marrow would cause a drop in white blood cells, leading to decreased immune function and infections; and low platelets, leading to bleeding. The threshold for immune system damage from sudden radiation exposure is in the range of 5-6 gray units, which would be expected in bands of area around a nuclear explosion; and a lethal radiation dose would extend approximately 0.75 miles from the point of impact, depending on the size of the bomb. These bands would then serve as hot spots for acute infectious disease, as occurred after the Hiroshima/Nagasaki bombings.[[12]]

Second, there would be a rapid massive evacuation of target sites, which could spread epidemic disease and increase stress. Ports and land transportation hubs would be targeted, causing severe difficulties with transportation of goods. A shortage of medical personnel would lead to unwise use of antibiotics, a “war biology” resulting in widespread antibiotic resistance. Imagine the consequences of the generation of a new contagious disease like Covid-19 occurring in the demolished advanced sector or in the underdeveloped sector after an all-out nuclear war. There would be no facilities such as Moderna functioning to develop a vaccine as was done during 2020 under President Trump’s Operation Warp Speed. The population of the advanced sector would have an immune system equivalent to the nursing home residents who were initially ravaged by Covid-19 during the months before a vaccine became available. Food supplies from relief agencies such as the UN World Food Program which currently directly prevent starvation in over 150 million people would immediately cease to exist.
We can see this war effect on a smaller scale in studies of antibiotic resistance in Europe that show that the average time of resistance appearing in European hospitals after introduction of a new antibiotic is in the range of 0 to 6 months.[[13]] The average time required for development and approval of a new antibiotic is 10-12 years,[[14]] and costs over $1 billion. There were only 22 new antibiotics approved by the FDA and the European Medications Agency over the 10-year period of 2012-2022.[[15]]

The creation of antibiotic resistance in Ukraine and Gaza due to severely inadequate health care has resulted in the spread of antibiotic resistant strains into Europe due to desperate migration patterns. “The conflict in Ukraine has led to the displacement of people from Ukraine, and the transfer of thousands of patients from Ukrainian hospitals to medical facilities in various countries.… The studies on antibiotic resistance in Ukrainian war patients revealed high resistance rates even to the most recent antimicrobial compounds.”[[16]] When a bacterial strain develops resistance to an antibiotic, this new resistant strain is analogous to the development of a new strain of Covid-19 that is resistant to current vaccines. In this sense, a war zone creates new strains of disease. In a nuclear war, this would occur throughout the advanced sector, at a time that medical personnel are overwhelmed and are frequently not available to make competent medical decisions regarding antibiotic use.
Regarding the effects of malnourishment on the immune system, it is well known that mild diseases in the U.S. such as measles are life-threatening in Africa due to impaired immune systems from inadequate food supplies.[[17]] As indicated above, infectious disease is itself one of the prime reasons for the low functioning of the immune system in the Third World.
Physical and psychological stress from the bombings would likely increase stress hormones, which would decrease the activity of the immune system, leading to increased susceptibility to epidemic infections. Decreased infrastructure and collapse of the electrical grid would interfere with clean water supplies and sewage treatment, causing the spread of water-borne diseases. Loss of infrastructure would interrupt food distribution, housing construction, and the flow and availability of medication. Shortages of medical personnel due to large numbers of ill people injured from nuclear blasts, and decreased immunity resulting from malnutrition, would lead to the use of antibiotics without adequate diagnoses or adequate antibiotic resistance testing, leading to large scale antibiotic resistance for contagious bacteria. These antibiotic-resistant disease organisms would spread beyond areas that were bombed.
While the immediate effects of full-scale nuclear war would hit the advanced countries first, the spread of disease, the decrease in food production, and the decrease in transportation and international trade would severely impact the already desperate Third World, making its situation much worse than it is currently. This would truly create a worldwide ecological holocaust.
If the military and intelligence agencies remain steadfast in rejecting the notion of nuclear winter, in favor of the scenario of nuclear autumn, then we must add the human ecological holocaust to the discussion. Imagine what would have happened if Covid-19 had occurred after a nuclear war. There would be no functioning Moderna to develop a vaccine, due to the effects of the expected EMP bombs and all the other catastrophes described above. Even if a vaccine were developed, there would be no manufacturing system to produce it, no transportation system to distribute it, and no organized medical system to oversee it.
To prevent such a worldwide nuclear war/ecological holocaust catastrophe, the U.S. and NATO must stop attempting to provoke Russia into starting a nuclear war over Ukraine, must stop using the threat of annihilation of the great majority of the human race as a threat, and find other means of resolving the conflict such as reasonable negotiations.
For Further Reading
For the interested reader, the following sources contain more specific information regarding the likelihood of nuclear winter. Articles 1-3 are from advocates of the nuclear winter prediction. Articles 4-6 are an interchange between nuclear winter advocates and scientists who conclude that not enough is known to support a nuclear winter conclusion. Articles 7-10 discuss why more information may be needed to conclude that nuclear winter would follow a nuclear war.
1. Alan Robock, et al., “Climatic Consequences of Regional Nuclear Conflicts,” Atmospheric Chemistry and Physics, Vol. 7, Issue No. 8, pp. 2,003-2,012, April 19, 2007.
2. Owen Toon, et al., “Atmospheric Effects and Societal Consequences of Regional Scale Nuclear Conflicts and Acts of Individual Nuclear Terrorism,” Atmospheric Chemistry and Physics, Vol. 7, Issue No. 8, pp. 1,973-2,002, April 19, 2007.
3. Alan Robock, et al., “Opinion: How the Fear of Nuclear Winter Has Helped Save the World, So Far,” Atmospheric Chemistry and Physics, Vol. 23, pp. 6,691-6,701, 2023.
4. Jon Michael Reisner, et al., “Climate Impact of a Regional Nuclear Weapons Exchange: An Improved Assessment Based On Detailed Source Calculations,” Journal of Geophysical Research: Atmospheres, Vol. 123, pp. 2,752-2,772, February 2, 2018.
5. Alan Robock, et al., “Comment on ‘Climate Impact of a Regional Nuclear Weapon Exchange: An Improved Assessment Based on Detailed Source Calculations’ by Reisner, et al.,” Journal of Geophysical Research: Atmospheres, Vol. 124, pp. 12,953-12,958, October 19, 2019.
6. Jon Michael Reissner, et al., “Reply to Comment by Robock et al. on ‘Climate Impact of a Regional Nuclear Weapon Exchange: An Improved Assessment Based on Detailed Source Calculations,’ ” Journal of Geophysical Research: Atmospheres, Vol. 124, Issue No. 23, pp. 12,959-12,962, December 24, 2019.
7. Spencer R. Weart, “The Discovery of Global Warming,” Section on Wintry Doom, December 2, 2016.
8. David A. Peterson, et al., “Wildfire-Driven Thunderstorms Cause a Volcano-Like Stratospheric Injection of Smoke,” NRJ Climate and Atmospheric Science, Vol. 1, Article No. 30, pp. 1-8, July 15, 2018. (David Peterson is at the Naval Research Laboratory in Monterey, CA.)
9. George Kablick III, et al., “Australian PyroCb Smoke Generates Synoptic-Scale Stratospheric Anticyclones,” Geophysical Research Letters, Vol. 47, Issue 13, May 30, 2020.
10. Paul Cage, “NRL Scientists Study PyroCb Environmental Effects,” NRL News and Press Releases, September 23, 2020.
[[1]]: Alan Robock, et al., “Climatic Consequences of Regional Nuclear Conflicts,” Atmospheric Chemistry and Physics, Vol. 7, Issue No. 8, pp. 2,003-2,012, April 19, 2007.
[[2]]: Owen Toon, et al., “Atmospheric Effects and Societal Consequences of Regional Scale Nuclear Conflicts and Acts of Individual Nuclear Terrorism,” Atmospheric Chemistry and Physics, Vol. 7, Issue No. 8, pp. 1,973-2,002, April 19, 2007.
[[3]]: Alan Robock, et al., “Opinion: How the Fear of Nuclear Winter Has Helped Save the World, So Far,” Atmospheric Chemistry and Physics, Vol. 23, pp. 6,691-6,701, 2023.
[[4]]: Jon Michael Reisner, et al., “Climate Impact of a Regional Nuclear Weapons Exchange: An Improved Assessment Based On Detailed Source Calculations,” Journal of Geophysical Research: Atmospheres, Vol. 123, pp. 2,752-2,772, February 2, 2018.
[[5]]: Alan Robock, et al., “Comment on ‘Climate Impact of a Regional Nuclear Weapon Exchange: An Improved Assessment Based on Detailed Source Calculations’ by Reisner, et al.,” Journal of Geophysical Research: Atmospheres, Vol. 124, October 19, 2019.
[[6]]: Jon Michael Reissner, et al., “Reply to Comment by Robock et al. on ‘Climate Impact of a Regional Nuclear Weapon Exchange: An Improved Assessment Based on Detailed Source Calculations,’ ” Journal of Geophysical Research: Atmospheres, Vol. 124, Issue No. 23, pp. 12,959-12,962, December 24, 2019.
[[7]]: Spencer R. Weart, “The Discovery of Global Warming,” Section on Wintry Doom, December 2, 2016.
[[8]]: David A. Peterson, et al., “Wildfire-Driven Thunderstorms Cause a Volcano-Like Stratospheric Injection of Smoke,” NRJ Climate and Atmospheric Science, Vol. 1, Article No. 30, pp. 1-8, July 15, 2018. (David Peterson is at the Naval Research Laboratory in Monterey, CA.)
[[9]]: Ned Rosinsky, “The Rapid Evolution of Dangerous New Covid-19 Variants Appears To Be Related to Immune System Collapse,” Executive Intelligence Review, Vol. 49, Issue No. 4, January 28, 2022.
[[10]]: Pedro H. Gazzinelli-Guimaraes, et al., “Helminth Parasites and Immune Regulation,” F1000Research, 1685 (DOI: 10.12688/f1000research.15596.1), October 23, 2018.
[[11]]: P’ng Loke, et al., “Effects of Helminths on the Human Immune Response and the Microbiome,” Mucosal Immunology, Vol. 15, Issue No. 6, pp. 1,224-1,233, November, 2022.
[[12]]: T. Ohkita, “Review of Thirty Years Study of Hiroshima and Nagasaki Bomb Survivors,” Journal of Radiation Research, Vol. 16, Issue Supplement 1, pp. 49-66, September 1975.
[[13]]: Edith Poku, et al., “Systematic Review of Time Lag between Antibiotic Use and Rise of Resistant Pathogens among Hospitalized Patients in Europe,” JAC Antimicrobial Resistance, Vol. 20, Issue No. 5, January 20, 2023.
[[14]]: Kathrin Mohr, “History of Antibiotic Research,” Current Topics in Microbiology and Immunology, Vol. 398, pp. 237-272, 2016.
[[15]]: Miguel Garcia-Castro, “Approved Antibacterial Drugs in the Last 10 Years: From the Bench to the Clinic,” Exploration of Drug Science, Vol. 1, pp. 180-209, 2023.
[[16]]: Guido Granata, “The Impact of Armed Conflict on the Development and Global Spread of Antibiotic Resistance: A Systematic Review,” Clinical Microbiology and Infection, Vol. 30, Issue No. 7, pp. 858-865, July 2024.
[[17]]: Fátima Morales, et al., “Effects of Malnutrition on the Immune System and Infection and the Role of Nutritional Strategies Regarding Improvements in Children’s Health Status: A Literature Review,” Nutrients, Vol. 16, Issue No. 1, pp. 1-16, 2024.